Focused on the research and development and production of resin materials and resin end products - Hebei Lijiang
-
AboutHebei Lijiang Biotechnology Co., Ltd. is a new material manufacturer specializing in the production of functional special ion exchange resins and disposable blood perfusion devices. It is a modern high-tech enterprise integrating the research and development, production, sales, and service of resin materials and resin end products. The company was established in April 2014 with a registered capital of 52 million yuan. It plans to cover an area of 267 acres and is located in the High-tech Industrial Park of Weixian County, Hebei Province—New Material Demonstration Park. The total investment is 510 million yuan. It is a council member unit of the Ion Exchange Resin Branch of the China Membrane Industry Association.
-
Product
-
BlogsThe company will focus on the high-end market, with the purpose of serving society, solidly carrying out technological innovation and product promotion, continuously improving the development and expansion of ion exchange resin products in emerging application fields, thereby promoting the upgrading and development of related industries.
-
Company AlbumThe current phase of construction has been fully completed and put into operation, featuring a comprehensive workshop with 42 production lines for functional ion exchange resins with an annual output of 16,800 tons and a production capacity of 30,000 tons, a wastewater treatment plant with an annual treatment capacity of 403,000 tons, and a workshop producing 5,000 tons of medical-grade magnesium sulfate annually. Trial production began in July 2016, with official production starting in January 2017.
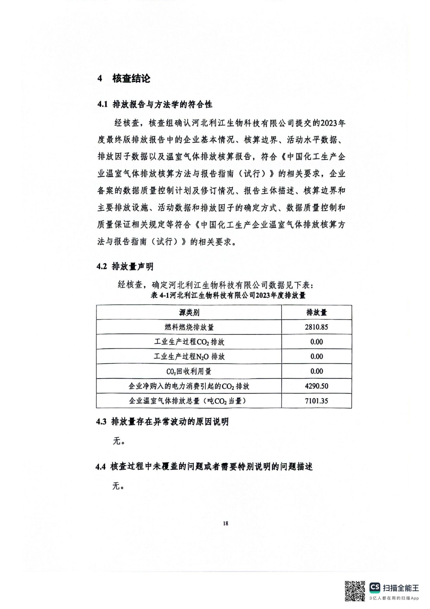
Hebei Lijiang Biotechnology Co., Ltd. 2023 Greenhouse Gas Emission Verification Report
Release Time:
2024-05-14
Shijiazhuang Mutai Technology Co., Ltd. (name of the verification agency, hereinafter referred to as "Mu Qin Technology") was entrusted by Hebei Lijiang Biotechnology Co., Ltd. to verify the 2023 greenhouse gas emissions report of Hebei Lijiang Biotechnology Co., Ltd. (name of the party being verified, hereinafter referred to as "the party being verified"). The purpose of the verification includes:

























Keyword:
Recommended Reading
24-05-14 14:37:56
COOKIES
Our website uses cookies and similar technologies to personalize the advertising shown to you and to help you get the best experience on our website. For more information, see our Privacy & Cookie Policy
COOKIES
Our website uses cookies and similar technologies to personalize the advertising shown to you and to help you get the best experience on our website. For more information, see our Privacy & Cookie Policy
These cookies are necessary for basic functions such as payment. Standard cookies cannot be turned off and do not store any of your information.
These cookies collect information, such as how many people are using our site or which pages are popular, to help us improve the customer experience. Turning these cookies off will mean we can't collect information to improve your experience.
These cookies enable the website to provide enhanced functionality and personalization. They may be set by us or by third-party providers whose services we have added to our pages. If you do not allow these cookies, some or all of these services may not function properly.
These cookies help us understand what you are interested in so that we can show you relevant advertising on other websites. Turning these cookies off will mean we are unable to show you any personalized advertising.